Мощный источник питания на (LM317, КТ819) до 20 Ампер
Схема простого и мощного самодельного блока питания с выходным напряжением от 1,3В до 12В, построен на основе LM317, КТ819. Хотя диапазон регулируемых напряжений можно очень просто увеличить. Только не забывайте поменять электролитические конденсаторы на более высоковольтные
Подключить эту схему можно как к мощному силовому трансформатору так и использовать мощные импульсные источники питания. Например те которые применяются для питания светодиодных ламп или им подобные которые на выходе имеют фиксированное питание.
Диапазон регулируемых на данной схеме как раз и зависит от выбранного источника к которому она будет подключаться. Но не более чем предельные напряжения микросхемы lm317
Импульсные Блоки ПИТАНИЯ на трансформаторах ТПИ от старых Советских Телевизоров
Улучшенная схема Бестрансформаторного источника питания (на IRF730, LM7805)
Также подключать эту схему можно к мощным двенадцативольтовым сетям переменного тока который иногда присутствует в производственных помещениях цехах, мастерских, лабораториях. Использовать такую 12-вольтовую местную сеть для получения регулируемого постоянного напряжения, которое может понадобиться, например, при ремонте автомобильной или батарейной аппаратуры. Для этого необходим достаточно мощный выпрямитель и такой же мощный стабилизатор. Наиболее простое и дешевое решение показано на рисунке ниже.
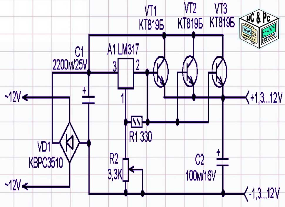
Принципиальная схема

Рис. 1. Принципиальная схема умощнения микросхемы LM317 при помощи транзисторов, ток до 20А.
Переменное напряжение поступает на выпрямительный мост VD1. Далее, как обычно, сглаживающий пульсации конденсатор С1. Стабилизатор выполнен на ИМС LM317.

Даташит на микросхему LM317 — Скачать (1MB).
Ну как мы знаем lm317 не может стабилизировать ток более 1,5 Ампера. Поэтому классическая схема с использованием этого стабилизатора доработана силовой частью. Позволяющий стабилизировать ток до 20 А
С умощнением выхода составным эмиттерным повторителем на транзисторах VT1-VT3 КТ819.
Транзисторы КТ819 — Описание и основные Характеристики

Детали
Транзисторы и микросхема нуждаются в радиаторе. Выходной ток блока питания — до 20А.
Также в такой схеме транзисторы кт819 нужно подобрать с одинаковым коэффициентом усиления. Чтобы этим не заморачиваться. Можно слегка модернизировать схему. Добавив в цепь каждого транзистора мощный резистор. Схема с этими изменениями представлена ниже
Схема с дополнениями
Дополнения к схеме автора:
- В цепь эмиттеров транзисторов добавлены резисторы для выравнивания токов;
- Добавлены конденсаторы С3 и С4 (0,1мкФ керамика).

Рис. 2. Принципиальная схема простого регулируемого блока питания на LM317 и транзисторах КТ819.
Емкость С1 лучше составить из нескольких электролитических конденсаторов, если нужен большой ток то рекомендуется 2 шт по 4700мкФ и более.
Резисторы R3, R4, R5 — мощностью не менее 5Ватт, можно установить проволочные или цементные. Транзисторы КТ819 можно заменить зарубежными MJ3001 или другими.
За основу взята статья: Пересмехов А. И. РК-2015-08.
![]()

